PDF
Imprimir
E-mail

Pró-Reitoria de Administração - PROAD

Quem somos?

 

Art. 3º À Pró-Reitoria de Administração compete:

I - Coordenar as atividades de suporte às ações de ensino, pesquisa e extensão da UFVJM;

II - Gerenciar atividades para aquisição de bens e serviços, controle de materiais e gestão patrimonial;

III - Promover a organização e o controle da expansão e da manutenção das condições de transporte, segurança patrimonial e infraestrutura de obras e serviços relacionados a elementos físico-territoriais e de meio ambiente;

IV - Registrar, documentar e encaminhar, quando solicitado, à Administração Superior, os resultados dos programas e ações;

V - Fornecer subsídios a Pró-reitoria de Planejamento e Orçamento/PROPLAN, para a elaboração do Relatório de Gestão Anual, respeitando os planos, projetos, programas governamentais e a legislação vigente;

VI - Empreender as medidas necessárias ao bom e regular funcionamento da Pró-reitoria e encaminhar os assuntos às instâncias superiores quando excederem os limites de sua competência, observadas as normas pertinentes;

VII - Gerir os bens patrimoniais, o espaço físico e a logística, os controles e a administração de contratos e serviços gerais e as compras e licitações;

VIII - Aperfeiçoar instrumentos de gestão da manutenção e controle de garantia dos bens móveis;

IX - Ampliar a adaptação dos espaços físicos para a acessibilidade e mobilidade das pessoas, de modo a garantir o direito e a segurança das pessoas com deficiência;

X - Propor alteração em seu Regimento Interno e submetê-lo ao CONSU para aprovação;

XI - Planejar, organizar, coordenar e controlar os encargos atribuídos às suas diversas diretorias e divisões, bem como estabelecer normas gerais que disciplinem o uniforme funcionamento de suas atividades;

XII - Elaborar normas e regulamentos relativos às atividades de sua competência e submetê-las às instâncias competentes para aprovação;

XIII - Executar todas as demais funções não previstas neste instrumento, mas inerentes à Pró-Reitoria, conforme determinação de órgãos superiores e legislação vigente.

 

Art. 4º Ao Pró-Reitor de Administração compete:

I - Validar as necessidades de desenvolvimento indicadas no Plano de Desenvolvimento de Pessoas (PDP) pelos servidores da PróReitoria;

II - Atender as demandas de materiais e serviços necessários a serem adquiridos para o bom desempenho das atividades da PróReitoria;

III - Planejar a aquisição de materiais de consumo, equipamentos, softwares e serviços necessários ao desempenho das atividades da Pró-Reitoria;

IV - Elaborar e encaminhar sugestões de cursos de capacitação dos servidores lotados na Pró-Reitoria;

V - Coordenar a distribuição e/ou redistribuição dos servidores, lotados nas Unidades, em razão das especificidades e necessidades;

VI - Apoiar e auxiliar na elaboração do Plano de Desenvolvimento Institucional e Planejamento Estratégico Institucional, e monitorar as metas dos mesmos, dentro das competências da Unidade;

VII - Propor ações destinadas à melhoria da eficiência, eficácia e efetividade das tarefas dos servidores das Unidades;

VIII - Atuar de forma integrada com os demais setores da Administração Superior;

IX - Elaborar e propor políticas e diretrizes para o bom andamento das atividades da Pró-Reitoria, bem como subsidiar o mapeamento dos processos;

X - Orientar os responsáveis pelas Diretorias, Coordenadoria, Divisões que lhe são subordinadas;

XI - Fortalecer os controles internos sob sua tutela e acompanhar as atividades de sua equipe de trabalho;

XII - Realizar estudos em conjunto com os setores da Pró-Reitoria objetivando o aprimoramento de rotinas e processos das atividades desenvolvidas;

XIII - Orientar, acompanhar, supervisionar e controlar a aplicação de recursos financeiros sob sua responsabilidade, estimulando ações para o uso racional e destinação sustentável dos recursos utilizados na execução das atividades de aquisição de materiais, controle de pessoal, registro e movimentação de bens e serviços gerais;

XIV - Participar das ações de governança e gestão da instituição;

XV - Praticar os demais atos inerentes à área de atuação da Pró-Reitoria.

 

Art. 5º À Assessoria vinculada à Pró-reitoria de Administração compete:

I - Assistir o Pró-Reitor em suas atribuições;

II - Apoiar no desenvolvimento das rotinas administrativas, dando suporte administrativo e técnico nas áreas de administração e organização interna do setor;

III - Executar atividades relacionadas a requisições de bens e serviços;

IV - Elaborar e dar publicidade aos fluxogramas dos processos organizacionais da Pró-reitoria de Administração e dos setores que compõem a estrutura organizacional da PROAD;

V - Apoiar o Pró-Reitor no acompanhamento das ações das demais Diretorias;

VI - Supervisionar a elaboração da agenda administrativa e social do Pró-Reitor, dispondo as datas e horários das reuniões no eagendas;

VII - Executar trabalhos de elaboração de portarias, ofícios, relatórios, registro e providenciar a circulação dos mesmos;

VIII - Responsabilizar-se pelo sigilo dos documentos a seu cargo;

IX - Solicitar diárias e passagens de interesse da Pró-reitoria de Administração;

X - Divulgar à comunidade acadêmica, por meio de e-mail, assuntos de interesse geral, referentes à competência da Pró-reitoria;

XI - Atualizar o conteúdo referente à Pró-reitoria de Administração constante no Portal da UFVJM;

XII - Apoiar e auxiliar na elaboração do Plano de Desenvolvimento Institucional e Planejamento Estratégico Institucional e monitoramento das metas dos mesmos, dentro das competências da Pró-reitoria;

XIII - Auxiliar na elaboração do Plano de Desenvolvimento de Pessoas (PDP), indicando as necessidades de capacitação dos setores da Pró-reitoria;

XIV - Encaminhar sugestões de cursos de capacitação dos servidores lotados na Pró-reitoria;

XV - Receber o público, prestando as informações e orientações sempre que solicitado, encaminhando ao local pretendido;

XVI - Participar das ações de governança e gestão da instituição.

 

Proad: Resolução Consu nº 23 de 23 de outubro de 2024 - Aprova Regimento Interno da Pró-Reitoria de Administração

 

Pró-Reitoria de Administração-PROAD
PRÓ-REITORIA DE ADMINISTRAÇÃO
Cargo Servidores Ramal E-mail Setor Horário de Atendimento ao Público
Pró-Reitor de Administração Donaldo Rosa Pires Junior 8054 Este endereço de e-mail está protegido contra spambots. Você deve habilitar o JavaScript para visualizá-lo. 08:00 às 12:00 e 13:00 às 17:00
Secretaria de Gestão Estratégica Administrativa Amanda Koch Andrade Farina 1261 Este endereço de e-mail está protegido contra spambots. Você deve habilitar o JavaScript para visualizá-lo. 08:00 às 11:30 e 12:30 às 17:00

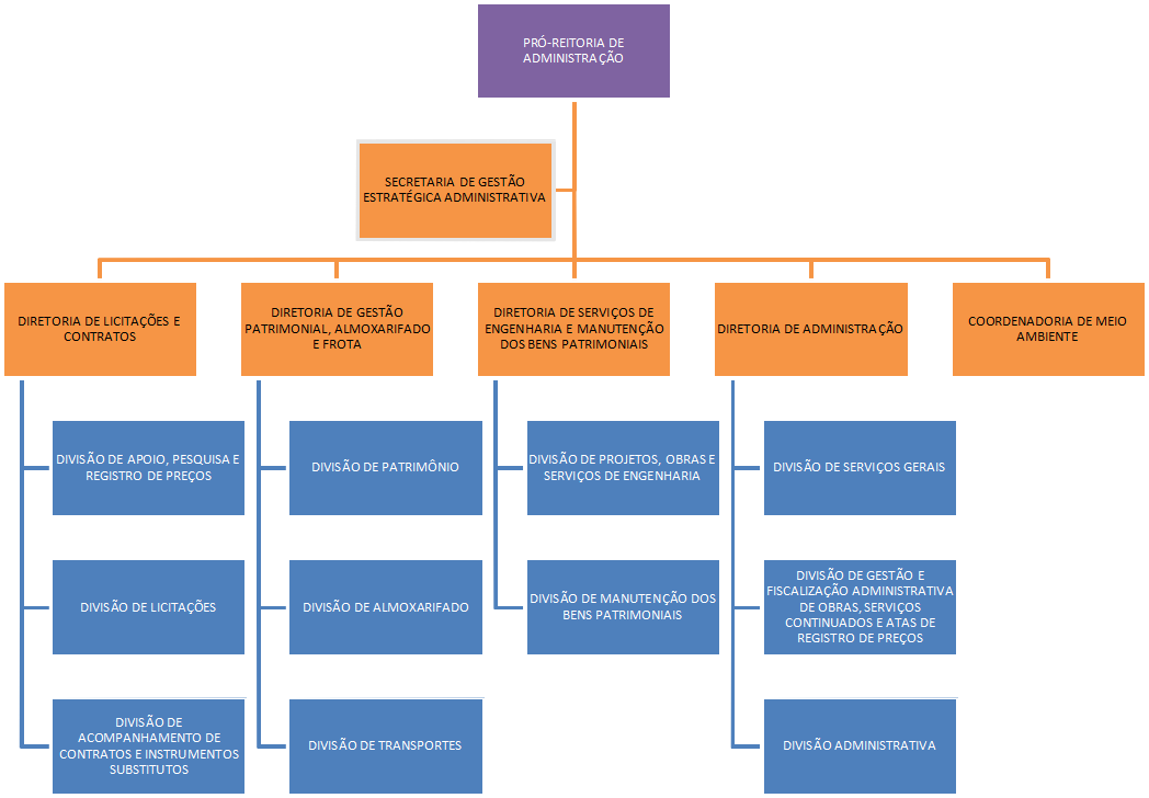
Organograma

 


Clique na imagem para ampliá-la.